搜索
导航切换
网站首页
学院概况
学院简介
学院领导
机构设置
学院新闻
学院动态
通知公告
师资队伍
专任教师
兼职教授
实务导师
本科教学
教学通知
本科活动
培养方案
学术动态
学术交流
科研成果
学生工作
学生活动
辅导员信箱
党建思政
校友风采
研究生培养
导师简介
教学活动
资料下载
培训中心
中心简介
培训活动
同等学力
学院新闻
PROGRAM NAME
学院动态
通知公告
首页
学院新闻
通知公告
正文
点击显示栏目
学院动态
通知公告
通知公告
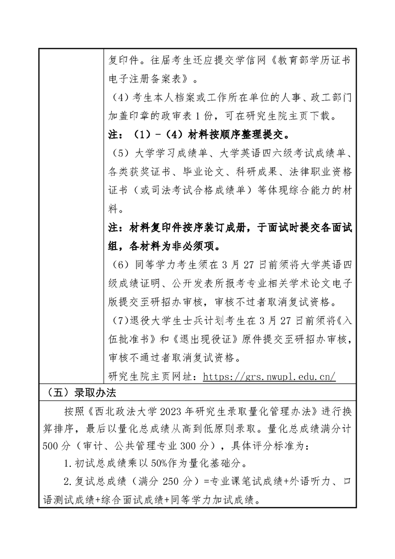
国际法学院一志愿考生复试录取方案
来源:国际法学院
发布者:国际法学院01
浏览量:
上一篇:
西北政法大学 2023 年国际法学硕士研究生拟录取名单公示
下一篇:
西北政法大学国际法学院联合北京万商天勤(西安)律师事务所2022年度创新创业学术奖学金评选结果公示